我司研发销售的无线自组网板卡,大多具备语音通话功能,板卡上通常同时具备推动耳机与喇叭的两种放大器。耳机放大器没有出现过损坏的案例,而喇叭放大器则有一些,尤其是近期交付的一批板卡中,损坏的比例高达1/3,花了一些时间,总算找到问题的根本原因。
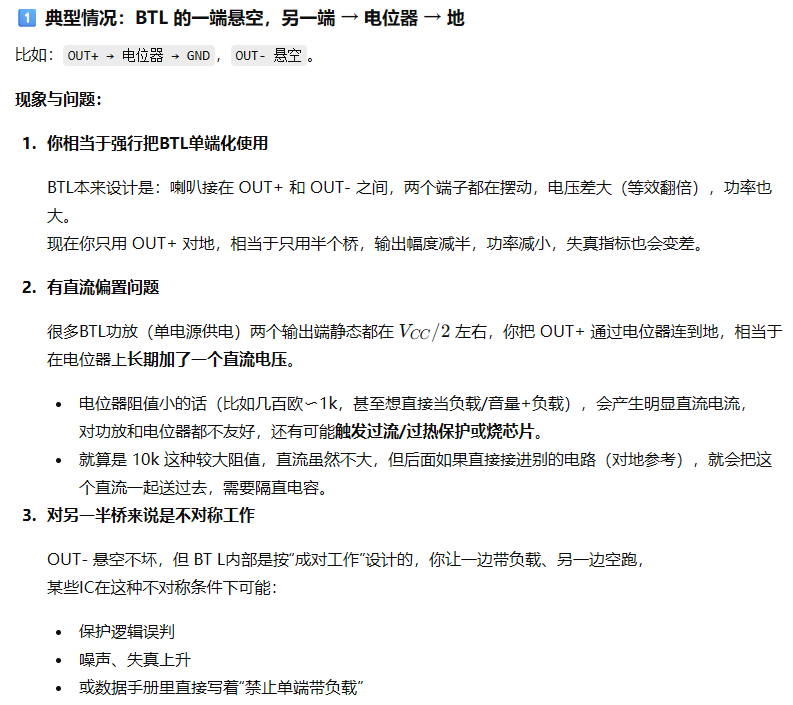
喇叭放大器的输出为BTL形式,也就是喇叭的两根线直接连接音频放大器的正负两个输出端,这样可以省去隔直电容且能获得较大的输出功率。我司客户将板卡集成到整机设备中去的时候,并没有使用耳机输出端连接手咪,而是将喇叭放大器的一个输出端连接到手咪上面,而手咪输入端首先就是使用电位器设置音量,这样一来,相当于喇叭放大器的两端都开路了。
询问ChatGPT,解释如下
我们建议客户将手咪的输入端与耳机放大器的输出端相连,客户反馈手咪的声音偏小且手咪厂家不愿意修改手咪内置放大器的放大倍数,所以我们只好将喇叭放大器的放大倍数降低,降低至原来的1/3,这样一来,同等条件下喇叭放大器的输出功率降低至原来的1/9,发热量可以大大降低,可靠性会提升很多。
还有一个现象是,如果在网页中将音量调至最大,则在手咪中会有比较明显的噪音,类似于火车的声音,推测是由CODEC芯片产生的,暂时没有做进一步分析,将喇叭放大器的增益调至合适的值,就可以规避这个问题。
结合这次调试分析,我们后续应该这样做:
- 注意喇叭放大器的放大倍数与散热
- 与客户确定手咪的连接方式
- 对音频电路与客户的手咪进行联调,确保性能优秀,稳定可靠

发表回复